|
TAO_SSLIOP
2.0.8
|
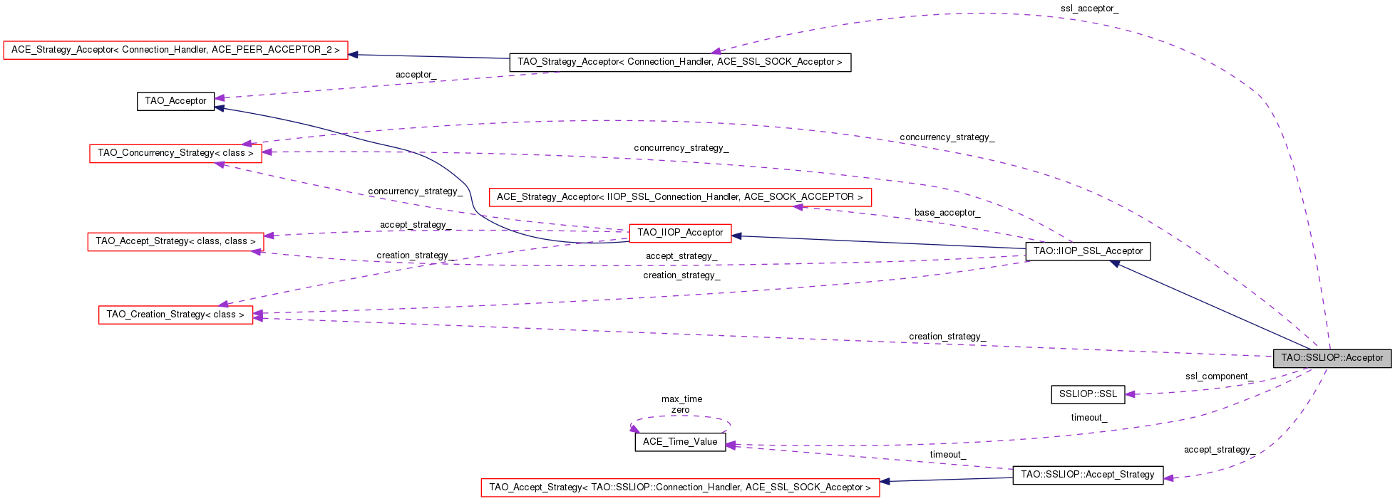
The SSLIOP-specific bridge class for the concrete acceptor. More...
#include <SSLIOP_Acceptor.h>


Public Types | |
| typedef TAO_Strategy_Acceptor < Connection_Handler, ACE_SSL_SOCK_Acceptor > | BASE_ACCEPTOR |
| typedef TAO_Creation_Strategy < Connection_Handler > | CREATION_STRATEGY |
| typedef TAO_Concurrency_Strategy < Connection_Handler > | CONCURRENCY_STRATEGY |
| typedef Accept_Strategy | ACCEPT_STRATEGY |
Public Member Functions | |
| Acceptor (::Security::QOP qop, const ACE_Time_Value &timeout) | |
| Constructor. | |
| ~Acceptor (void) | |
| Destructor. | |
| const ::SSLIOP::SSL & | ssl_component (void) const |
The TAO_Acceptor Methods | |
Check the documentation in tao/Pluggable.h for details. | |
| virtual int | open (TAO_ORB_Core *orb_core, ACE_Reactor *reactor, int version_major, int version_minor, const char *address, const char *options=0) |
| virtual int | open_default (TAO_ORB_Core *orb_core, ACE_Reactor *reactor, int version_major, int version_minor, const char *options=0) |
| virtual int | close (void) |
| virtual int | create_profile (const TAO::ObjectKey &object_key, TAO_MProfile &mprofile, CORBA::Short priority) |
| virtual int | is_collocated (const TAO_Endpoint *endpoint) |
Private Member Functions | |
| int | ssliop_open_i (TAO_ORB_Core *orb_core, const ACE_INET_Addr &addr, ACE_Reactor *reactor) |
| Implement the common part of the open*() methods. | |
| virtual int | parse_options_i (int &argc, ACE_CString **argv) |
| Parse protocol specific options. | |
| int | verify_secure_configuration (TAO_ORB_Core *orb_core, int major, int minor) |
| int | create_new_profile (const TAO::ObjectKey &object_key, TAO_MProfile &mprofile, CORBA::Short priority) |
| int | create_shared_profile (const TAO::ObjectKey &object_key, TAO_MProfile &mprofile, CORBA::Short priority) |
Private Attributes | |
| BASE_ACCEPTOR | ssl_acceptor_ |
| The concrete acceptor, as a pointer to it's base class. | |
Acceptor Strategies | |
Strategies used when accepting an incoming connection. | |
| CREATION_STRATEGY * | creation_strategy_ |
| The CSIv1 SSL component. | |
| CONCURRENCY_STRATEGY * | concurrency_strategy_ |
| The CSIv1 SSL component. | |
| ACCEPT_STRATEGY * | accept_strategy_ |
| The CSIv1 SSL component. | |
| ::SSLIOP::SSL | ssl_component_ |
| The CSIv1 SSL component. | |
| CSIIOP::TLS_SEC_TRANS | csiv2_component_ |
| The SSLIOP CSIv2 tagged component. | |
| ACE_Time_Value const | timeout_ |
| The accept() timeout. | |
The SSLIOP-specific bridge class for the concrete acceptor.
Reimplemented from TAO_IIOP_Acceptor.
| typedef TAO_Strategy_Acceptor<Connection_Handler, ACE_SSL_SOCK_Acceptor> TAO::SSLIOP::Acceptor::BASE_ACCEPTOR |
Reimplemented from TAO_IIOP_Acceptor.
Reimplemented from TAO_IIOP_Acceptor.
Reimplemented from TAO_IIOP_Acceptor.
| TAO::SSLIOP::Acceptor::Acceptor | ( | ::Security::QOP | qop, |
| const ACE_Time_Value & | timeout | ||
| ) |
Constructor.
| TAO::SSLIOP::Acceptor::~Acceptor | ( | void | ) |
Destructor.
| int TAO::SSLIOP::Acceptor::close | ( | void | ) | [virtual] |
Reimplemented from TAO::IIOP_SSL_Acceptor.
| int TAO::SSLIOP::Acceptor::create_new_profile | ( | const TAO::ObjectKey & | object_key, |
| TAO_MProfile & | mprofile, | ||
| CORBA::Short | priority | ||
| ) | [private] |
Helper method to add a new profile to the mprofile for each endpoint.
Reimplemented from TAO_IIOP_Acceptor.
| int TAO::SSLIOP::Acceptor::create_profile | ( | const TAO::ObjectKey & | object_key, |
| TAO_MProfile & | mprofile, | ||
| CORBA::Short | priority | ||
| ) | [virtual] |
Reimplemented from TAO_IIOP_Acceptor.
| int TAO::SSLIOP::Acceptor::create_shared_profile | ( | const TAO::ObjectKey & | object_key, |
| TAO_MProfile & | mprofile, | ||
| CORBA::Short | priority | ||
| ) | [private] |
Helper method to create a profile that contains all of our endpoints.
Reimplemented from TAO_IIOP_Acceptor.
| int TAO::SSLIOP::Acceptor::is_collocated | ( | const TAO_Endpoint * | endpoint | ) | [virtual] |
Reimplemented from TAO_IIOP_Acceptor.
| int TAO::SSLIOP::Acceptor::open | ( | TAO_ORB_Core * | orb_core, |
| ACE_Reactor * | reactor, | ||
| int | version_major, | ||
| int | version_minor, | ||
| const char * | address, | ||
| const char * | options = 0 |
||
| ) | [virtual] |
Reimplemented from TAO_IIOP_Acceptor.
| int TAO::SSLIOP::Acceptor::open_default | ( | TAO_ORB_Core * | orb_core, |
| ACE_Reactor * | reactor, | ||
| int | version_major, | ||
| int | version_minor, | ||
| const char * | options = 0 |
||
| ) | [virtual] |
Reimplemented from TAO_IIOP_Acceptor.
| int TAO::SSLIOP::Acceptor::parse_options_i | ( | int & | argc, |
| ACE_CString ** | argv | ||
| ) | [private, virtual] |
Parse protocol specific options.
Reimplemented from TAO_IIOP_Acceptor.
| const SSLIOP::SSL & TAO::SSLIOP::Acceptor::ssl_component | ( | void | ) | const |
Retrieve the CSIv1 SSLIOP::SSL component associated with the endpoints set up by this acceptor.
| int TAO::SSLIOP::Acceptor::ssliop_open_i | ( | TAO_ORB_Core * | orb_core, |
| const ACE_INET_Addr & | addr, | ||
| ACE_Reactor * | reactor | ||
| ) | [private] |
Implement the common part of the open*() methods.
| int TAO::SSLIOP::Acceptor::verify_secure_configuration | ( | TAO_ORB_Core * | orb_core, |
| int | major, | ||
| int | minor | ||
| ) | [private] |
Ensure that neither the endpoint configuration nor the ORB configuration violate security measures.
The CSIv1 SSL component.
This is the SSLIOP endpoint-specific tagged component that is embedded in a given IOR.
Reimplemented from TAO::IIOP_SSL_Acceptor.
The CSIv1 SSL component.
This is the SSLIOP endpoint-specific tagged component that is embedded in a given IOR.
Reimplemented from TAO::IIOP_SSL_Acceptor.
The CSIv1 SSL component.
This is the SSLIOP endpoint-specific tagged component that is embedded in a given IOR.
Reimplemented from TAO::IIOP_SSL_Acceptor.
CSIIOP::TLS_SEC_TRANS TAO::SSLIOP::Acceptor::csiv2_component_ [private] |
The SSLIOP CSIv2 tagged component.
The concrete acceptor, as a pointer to it's base class.
::SSLIOP::SSL TAO::SSLIOP::Acceptor::ssl_component_ [private] |
The CSIv1 SSL component.
This is the SSLIOP endpoint-specific tagged component that is embedded in a given IOR.
ACE_Time_Value const TAO::SSLIOP::Acceptor::timeout_ [private] |
The accept() timeout.
This timeout includes the overall time to complete the SSL handshake. This includes both the TCP handshake and the SSL handshake.
1.7.5.1