|
TAO_PortableServer
2.0.8
|
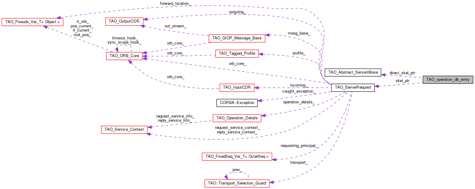
Define a table entry that holds an operation name and its corresponding skeleton. A table of such entries is used to initialize the different lookup strategies. More...
#include <Operation_Table.h>

Public Attributes | |
| char const * | opname |
| Operation name. | |
| TAO_Skeleton | skel_ptr |
| Remote/thru-POA skeleton pointer. | |
| TAO_Collocated_Skeleton | direct_skel_ptr |
| Collocated skeleton pointers. | |
Define a table entry that holds an operation name and its corresponding skeleton. A table of such entries is used to initialize the different lookup strategies.
Collocated skeleton pointers.
| char const* TAO_operation_db_entry::opname |
Operation name.
Remote/thru-POA skeleton pointer.
1.7.5.1