TAO_Implementation_Repository  2.0.8
Public Member Functions | Private Types | Private Member Functions | Private Attributes
ImR_Activator_i Class Reference

IMR Activator Interface. More...

#include <ImR_Activator_i.h>

Inheritance diagram for ImR_Activator_i:
Inheritance graph
[legend]
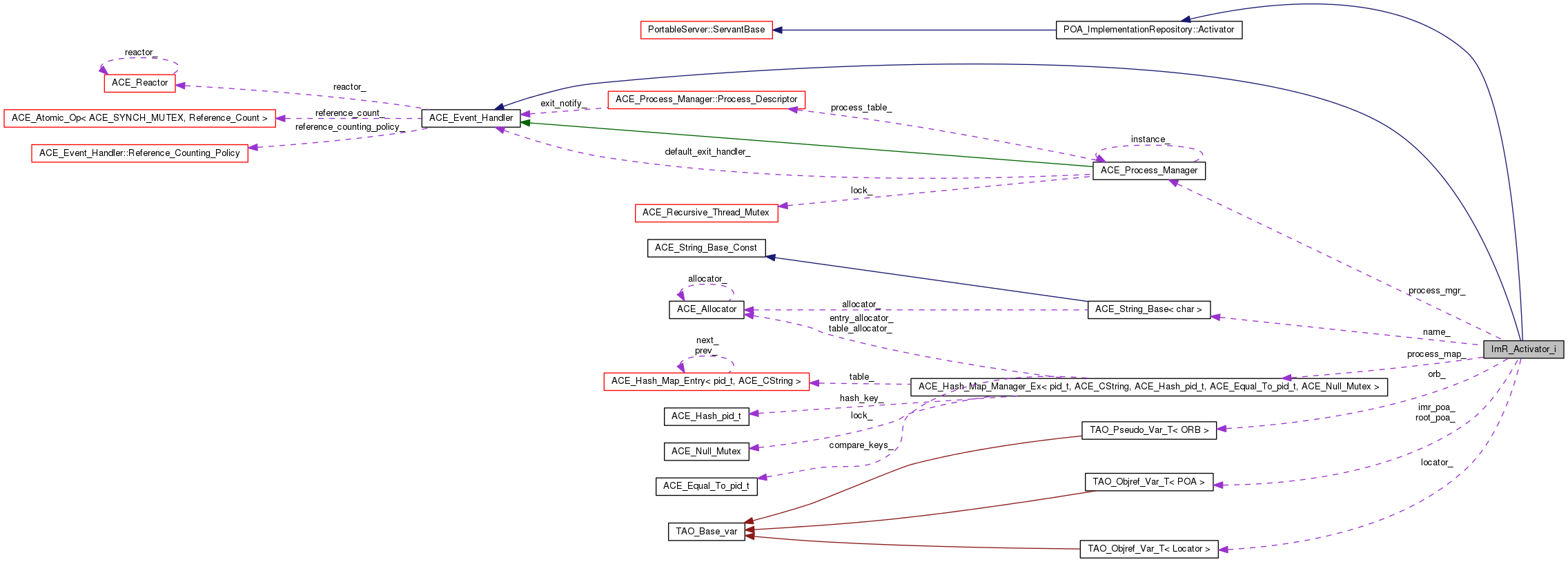
Collaboration diagram for ImR_Activator_i:
Collaboration graph
[legend]

List of all members.

Public Member Functions

 ImR_Activator_i (void)
void start_server (const char *name, const char *cmdline, const char *dir, const ImplementationRepository::EnvironmentList &env)
void shutdown (void)
int init (Activator_Options &opts)
 Initialize the Server state - parsing arguments and waiting.
int fini (void)
 Cleans up any state created by init*.
int run (void)
 Runs the orb.
void shutdown (bool wait_for_completion)
 Shutdown the orb.

Private Types

typedef
ACE_Hash_Map_Manager_Ex< pid_t,
ACE_CString, ACE_Hash_pid_t,
ACE_Equal_To_pid_t,
ACE_Null_Mutex
ProcessMap

Private Member Functions

int init_with_orb (CORBA::ORB_ptr orb, const Activator_Options &opts)
void register_with_imr (ImplementationRepository::Activator_ptr activator)
int handle_exit (ACE_Process *process)

Private Attributes

ACE_Process_Manager process_mgr_
PortableServer::POA_var root_poa_
PortableServer::POA_var imr_poa_
ImplementationRepository::Locator_var locator_
CORBA::Long registration_token_
CORBA::ORB_var orb_
unsigned int debug_
bool notify_imr_
ACE_CString name_
ProcessMap process_map_
int env_buf_len_
 The default environment buffer length.
int max_env_vars_
 Maximum number of environment variables.

Detailed Description

IMR Activator Interface.

This class provides the interface for the various activities that can be done by the ImR_Activator.


Member Typedef Documentation


Constructor & Destructor Documentation

ImR_Activator_i::ImR_Activator_i ( void  )

Member Function Documentation

int ImR_Activator_i::fini ( void  )

Cleans up any state created by init*.

int ImR_Activator_i::handle_exit ( ACE_Process process) [private, virtual]

Reimplemented from ACE_Event_Handler.

int ImR_Activator_i::init ( Activator_Options opts)

Initialize the Server state - parsing arguments and waiting.

int ImR_Activator_i::init_with_orb ( CORBA::ORB_ptr  orb,
const Activator_Options opts 
) [private]
void ImR_Activator_i::register_with_imr ( ImplementationRepository::Activator_ptr  activator) [private]
int ImR_Activator_i::run ( void  )

Runs the orb.

void ImR_Activator_i::shutdown ( void  ) [virtual]
void ImR_Activator_i::shutdown ( bool  wait_for_completion)

Shutdown the orb.

void ImR_Activator_i::start_server ( const char *  name,
const char *  cmdline,
const char *  dir,
const ImplementationRepository::EnvironmentList &  env 
)

Member Data Documentation

unsigned int ImR_Activator_i::debug_ [private]

The default environment buffer length.

Maximum number of environment variables.

We're given a token when registering with the locator, which we must use when unregistering.


The documentation for this class was generated from the following files:
 All Classes Namespaces Files Functions Variables Typedefs Enumerations Enumerator Friends Defines