|
TAO_CosNotification
2.0.8
|
Base Object for RT_Notify's CORBA Objects. More...
#include <Object.h>


Public Types | |
| typedef CORBA::Long | ID |
| Id for Objects. | |
Public Member Functions | |
| virtual | ~TAO_Notify_Object (void) |
| Destructor. | |
| ID | id (void) const |
| This Object's ID. | |
| virtual CORBA::Object_ptr | activate (PortableServer::Servant servant) |
| Activate. | |
| virtual CORBA::Object_ptr | activate (PortableServer::Servant servant, CORBA::Long id) |
| Activate with existing id. | |
| void | deactivate (void) |
| Deactivate. | |
| bool | has_shutdown (void) |
| Have we been shutdown. returns true if shutdown. | |
| void | execute_task (TAO_Notify_Method_Request &method_request) |
| CORBA::Object_ptr | ref (void) |
| Get CORBA Ref. | |
| virtual void | set_qos (const CosNotification::QoSProperties &qos) |
| Set the QoS Properties. | |
| CosNotification::QoSProperties * | get_qos (void) |
| Get the QoS Properties. | |
| bool | find_qos_property_value (const char *name, CosNotification::PropertyValue &value) const |
| virtual TAO_Notify_Timer * | timer (void) |
| Obtain the Timer manager associated with this object. | |
| TAO_Notify_Event_Manager & | event_manager (void) |
| Accessor for the Event Manager. | |
| virtual int | shutdown (void) |
| Shutdown. Returns 1 if the shutdown was already run once before. | |
| virtual void | load_attrs (const TAO_Notify::NVPList &attrs) |
| TAO_Notify_Worker_Task * | get_worker_task (void) |
| Allow access to the underlying worker task. | |
Protected Member Functions | |
| TAO_Notify_Object (void) | |
| Constructor. | |
| void | initialize (TAO_Notify_Object *parent) |
| Init this object with data from <rhs>. | |
| void | inherit_poas (TAO_Notify_Object &parent) |
| Uses the poas from the supplied object. | |
| void | adopt_poa (TAO_Notify_POA_Helper *single) |
| Adopts the supplied poa as all are poas. | |
| void | set_primary_as_proxy_poa () |
| Changes the primary poa to the current proxy poa. | |
| TAO_Notify_POA_Helper * | proxy_poa (void) |
| Accessor for the proxy_poa_. | |
| TAO_Notify_POA_Helper * | object_poa (void) |
| Accessor for the object_poa_. | |
| TAO_Notify_POA_Helper * | poa (void) |
| Get the POA assigned to us. | |
| void | set_event_manager (TAO_Notify_Event_Manager *event_manager) |
| void | set_admin_properties (TAO_Notify_AdminProperties *admin_properties) |
| TAO_Notify_AdminProperties & | admin_properties (void) |
| Accessor for the Admin Properties. | |
| virtual void | qos_changed (const TAO_Notify_QoSProperties &qos_properties) |
| virtual void | save_attrs (TAO_Notify::NVPList &attrs) |
Protected Attributes | |
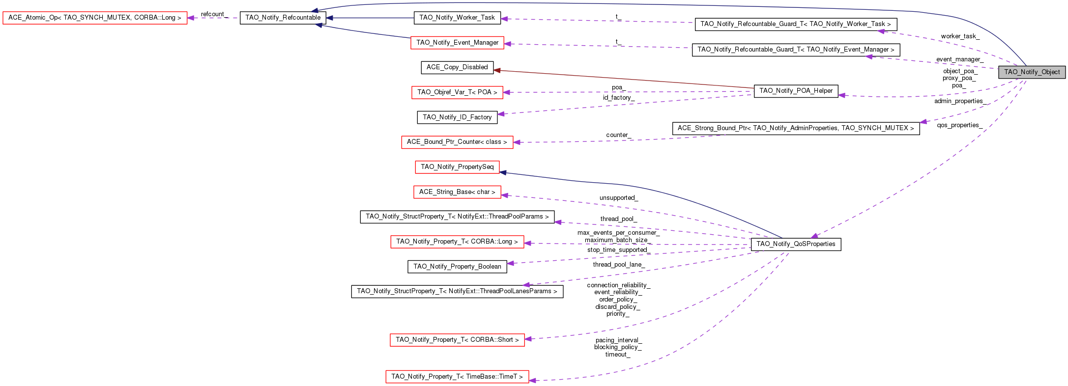
| TAO_Notify_QoSProperties | qos_properties_ |
| = Protected data members. | |
| TAO_SYNCH_MUTEX | lock_ |
| The mutex to serialize access to state variables. | |
Private Member Functions | |
| void | set_worker_task (TAO_Notify_Worker_Task *worker_task) |
| Set Worker Task. This object assume ownership of the set object. | |
| void | set_proxy_poa (TAO_Notify_POA_Helper *proxy_poa) |
| Setting the proxy_poa_ gives ownership to this class. | |
| void | set_object_poa (TAO_Notify_POA_Helper *object_poa) |
| Setting the object_poa_ gives ownership to this class. | |
| void | set_poa (TAO_Notify_POA_Helper *object_poa) |
| Setting the object_poa_ gives ownership to this class. | |
| void | shutdown_worker_task (void) |
| Shutdown the current worker task and delete it if we own it. | |
| void | destroy_proxy_poa (void) |
| Shutdown the current proxy poa. | |
| void | destroy_object_poa (void) |
| Shutdown the current object poa. | |
| void | destroy_poa (void) |
| Shutdown the current poa. | |
Private Attributes | |
| TAO_Notify_POA_Helper * | poa_ |
| The POA in which the object is activated. | |
| TAO_Notify_POA_Helper * | proxy_poa_ |
| The POA in which the proxys are activated. | |
| bool | own_proxy_poa_ |
| TAO_Notify_POA_Helper * | object_poa_ |
| The POA in which the object's children are activated. | |
| bool | own_object_poa_ |
| ID | id_ |
| Id assigned to this object. | |
| TAO_Notify_Refcountable_Guard_T < TAO_Notify_Event_Manager > | event_manager_ |
| TAO_Notify_AdminProperties::Ptr | admin_properties_ |
| Admin Properties. | |
| TAO_Notify_Worker_Task::Ptr | worker_task_ |
| Worker Task. | |
| bool | own_worker_task_ |
| bool | shutdown_ |
| Are we shutdown (i,e. scheduled for destroy). | |
Friends | |
| class | TAO_Notify_Builder |
| class | TAO_Notify_RT_Builder |
Base Object for RT_Notify's CORBA Objects.
| typedef CORBA::Long TAO_Notify_Object::ID |
Id for Objects.
| TAO_Notify_Object::~TAO_Notify_Object | ( | void | ) | [virtual] |
Destructor.
| TAO_Notify_Object::TAO_Notify_Object | ( | void | ) | [protected] |
Constructor.
| CORBA::Object_ptr TAO_Notify_Object::activate | ( | PortableServer::Servant | servant | ) | [virtual] |
Activate.
Reimplemented in TAO_Notify_Proxy, and TAO_Notify_RT_StructuredProxyPushSupplier.
| CORBA::Object_ptr TAO_Notify_Object::activate | ( | PortableServer::Servant | servant, |
| CORBA::Long | id | ||
| ) | [virtual] |
Activate with existing id.
Reimplemented in TAO_Notify_Proxy, and TAO_Notify_RT_StructuredProxyPushSupplier.
| TAO_Notify_AdminProperties & TAO_Notify_Object::admin_properties | ( | void | ) | [protected] |
Accessor for the Admin Properties.
| void TAO_Notify_Object::adopt_poa | ( | TAO_Notify_POA_Helper * | single | ) | [protected] |
Adopts the supplied poa as all are poas.
| void TAO_Notify_Object::deactivate | ( | void | ) |
Deactivate.
Reimplemented in TAO_Notify_Proxy.
| void TAO_Notify_Object::destroy_object_poa | ( | void | ) | [private] |
Shutdown the current object poa.
| void TAO_Notify_Object::destroy_poa | ( | void | ) | [private] |
Shutdown the current poa.
| void TAO_Notify_Object::destroy_proxy_poa | ( | void | ) | [private] |
Shutdown the current proxy poa.
| TAO_Notify_Event_Manager & TAO_Notify_Object::event_manager | ( | void | ) |
Accessor for the Event Manager.
| void TAO_Notify_Object::execute_task | ( | TAO_Notify_Method_Request & | method_request | ) |
| bool TAO_Notify_Object::find_qos_property_value | ( | const char * | name, |
| CosNotification::PropertyValue & | value | ||
| ) | const |
| CosNotification::QoSProperties * TAO_Notify_Object::get_qos | ( | void | ) |
Get the QoS Properties.
Reimplemented in TAO_Notify_EventChannel, TAO_Notify_ConsumerAdmin, TAO_Notify_SupplierAdmin, TAO_Notify_Proxy_T< SERVANT_TYPE >, TAO_Notify_Proxy_T< POA_Event_Forwarder::ProxyPushSupplier >, TAO_Notify_Proxy_T< POA_CosNotifyChannelAdmin::ProxyPushConsumer >, TAO_Notify_Proxy_T< POA_CosNotifyChannelAdmin::SequenceProxyPushConsumer >, TAO_Notify_Proxy_T< POA_CosNotifyChannelAdmin::SequenceProxyPushSupplier >, TAO_Notify_Proxy_T< POA_Event_Forwarder::StructuredProxyPushSupplier >, TAO_Notify_Proxy_T< POA_CosEventChannelAdmin::ProxyPushConsumer >, TAO_Notify_Proxy_T< POA_CosEventChannelAdmin::ProxyPushSupplier >, and TAO_Notify_Proxy_T< POA_CosNotifyChannelAdmin::StructuredProxyPushConsumer >.
| TAO_Notify_Worker_Task * TAO_Notify_Object::get_worker_task | ( | void | ) |
Allow access to the underlying worker task.
| bool TAO_Notify_Object::has_shutdown | ( | void | ) |
Have we been shutdown. returns true if shutdown.
| CORBA::Long TAO_Notify_Object::id | ( | void | ) | const |
This Object's ID.
| void TAO_Notify_Object::inherit_poas | ( | TAO_Notify_Object & | parent | ) | [protected] |
Uses the poas from the supplied object.
| void TAO_Notify_Object::initialize | ( | TAO_Notify_Object * | parent | ) | [protected] |
Init this object with data from <rhs>.
| void TAO_Notify_Object::load_attrs | ( | const TAO_Notify::NVPList & | attrs | ) | [virtual] |
Load our attributes. Each derived type should call the superclass load first before loading its own attributes.
Reimplemented in TAO_Notify_EventChannel, TAO_Notify_ETCL_Filter, TAO_Notify_Admin, TAO_Notify_SequenceProxyPushSupplier, TAO_Notify_StructuredProxyPushSupplier, TAO_Notify_ProxyPushSupplier, TAO_Notify_ProxyPushConsumer, TAO_Notify_SequenceProxyPushConsumer, TAO_Notify_StructuredProxyPushConsumer, and TAO_Notify_Constraint_Expr.
| TAO_Notify_POA_Helper * TAO_Notify_Object::object_poa | ( | void | ) | [protected] |
Accessor for the object_poa_.
| TAO_Notify_POA_Helper * TAO_Notify_Object::poa | ( | void | ) | [protected] |
Get the POA assigned to us.
| TAO_Notify_POA_Helper * TAO_Notify_Object::proxy_poa | ( | void | ) | [protected] |
Accessor for the proxy_poa_.
| void TAO_Notify_Object::qos_changed | ( | const TAO_Notify_QoSProperties & | qos_properties | ) | [protected, virtual] |
Notification that can be overridden by subclasses to be informed that <qos_properties_> have been modified.
Reimplemented in TAO_Notify_Proxy, and TAO_Notify_ProxySupplier.
| CORBA::Object_ptr TAO_Notify_Object::ref | ( | void | ) |
Get CORBA Ref.
| void TAO_Notify_Object::save_attrs | ( | TAO_Notify::NVPList & | attrs | ) | [protected, virtual] |
Called by derived types to save their attributes. Each derived type should call its superclass version before saving its own attrs.
Reimplemented in TAO_Notify_EventChannel, TAO_Notify_Proxy, and TAO_Notify_Admin.
| void TAO_Notify_Object::set_admin_properties | ( | TAO_Notify_AdminProperties * | admin_properties | ) | [protected] |
| void TAO_Notify_Object::set_event_manager | ( | TAO_Notify_Event_Manager * | event_manager | ) | [protected] |
| void TAO_Notify_Object::set_object_poa | ( | TAO_Notify_POA_Helper * | object_poa | ) | [private] |
Setting the object_poa_ gives ownership to this class.
| void TAO_Notify_Object::set_poa | ( | TAO_Notify_POA_Helper * | object_poa | ) | [private] |
Setting the object_poa_ gives ownership to this class.
| void TAO_Notify_Object::set_primary_as_proxy_poa | ( | ) | [protected] |
Changes the primary poa to the current proxy poa.
| void TAO_Notify_Object::set_proxy_poa | ( | TAO_Notify_POA_Helper * | proxy_poa | ) | [private] |
Setting the proxy_poa_ gives ownership to this class.
| void TAO_Notify_Object::set_qos | ( | const CosNotification::QoSProperties & | qos | ) | [virtual] |
Set the QoS Properties.
Reimplemented in TAO_Notify_EventChannel, TAO_Notify_ConsumerAdmin, TAO_Notify_SupplierAdmin, TAO_Notify_Proxy_T< SERVANT_TYPE >, TAO_Notify_Proxy_T< POA_Event_Forwarder::ProxyPushSupplier >, TAO_Notify_Proxy_T< POA_CosNotifyChannelAdmin::ProxyPushConsumer >, TAO_Notify_Proxy_T< POA_CosNotifyChannelAdmin::SequenceProxyPushConsumer >, TAO_Notify_Proxy_T< POA_CosNotifyChannelAdmin::SequenceProxyPushSupplier >, TAO_Notify_Proxy_T< POA_Event_Forwarder::StructuredProxyPushSupplier >, TAO_Notify_Proxy_T< POA_CosEventChannelAdmin::ProxyPushConsumer >, TAO_Notify_Proxy_T< POA_CosEventChannelAdmin::ProxyPushSupplier >, and TAO_Notify_Proxy_T< POA_CosNotifyChannelAdmin::StructuredProxyPushConsumer >.
| void TAO_Notify_Object::set_worker_task | ( | TAO_Notify_Worker_Task * | worker_task | ) | [private] |
Set Worker Task. This object assume ownership of the set object.
| int TAO_Notify_Object::shutdown | ( | void | ) | [virtual] |
Shutdown. Returns 1 if the shutdown was already run once before.
Reimplemented in TAO_Notify_EventChannelFactory, TAO_Notify_EventChannel, TAO_Notify_Admin, TAO_Notify_ProxySupplier, and TAO_Notify_ProxyConsumer.
| void TAO_Notify_Object::shutdown_worker_task | ( | void | ) | [private] |
Shutdown the current worker task and delete it if we own it.
| TAO_Notify_Timer * TAO_Notify_Object::timer | ( | void | ) | [virtual] |
Obtain the Timer manager associated with this object.
friend class TAO_Notify_Builder [friend] |
Reimplemented in TAO_Notify_EventChannelFactory, TAO_Notify_EventChannel, TAO_Notify_StructuredProxyPushSupplier, TAO_Notify_ProxyPushSupplier, TAO_Notify_SequenceProxyPushSupplier, TAO_Notify_CosEC_ProxyPushSupplier, TAO_Notify_ProxyPushConsumer, TAO_Notify_SequenceProxyPushConsumer, TAO_Notify_StructuredProxyPushConsumer, TAO_Notify_CosEC_ProxyPushConsumer, and TAO_Notify_Admin.
friend class TAO_Notify_RT_Builder [friend] |
Admin Properties.
TAO_Notify_Refcountable_Guard_T< TAO_Notify_Event_Manager > TAO_Notify_Object::event_manager_ [private] |
The event manager. TAO_Notify_Event_Manager inl includes Object.h
ID TAO_Notify_Object::id_ [private] |
Id assigned to this object.
Reimplemented in TAO_Notify_ETCL_Filter.
TAO_SYNCH_MUTEX TAO_Notify_Object::lock_ [protected] |
The mutex to serialize access to state variables.
Reimplemented in TAO_Notify_ETCL_Filter, and TAO_Notify_FilterAdmin.
The POA in which the object's children are activated.
bool TAO_Notify_Object::own_object_poa_ [private] |
bool TAO_Notify_Object::own_proxy_poa_ [private] |
bool TAO_Notify_Object::own_worker_task_ [private] |
TAO_Notify_POA_Helper* TAO_Notify_Object::poa_ [private] |
The POA in which the object is activated.
Reimplemented in TAO_Notify_EventChannelFactory, and TAO_Notify_ETCL_Filter.
The POA in which the proxys are activated.
= Protected data members.
QoS Properties.
bool TAO_Notify_Object::shutdown_ [private] |
Are we shutdown (i,e. scheduled for destroy).
Worker Task.
1.7.5.1