|
TAO_CosNotification
2.0.8
|
Defines the interface to control an use an event channel. More...
import "CosNotifyChannelAdmin.idl";


Public Member Functions | |
| ConsumerAdmin | new_for_consumers (in InterFilterGroupOperator op, out AdminID id) |
| Create a new consumer admin. | |
| SupplierAdmin | new_for_suppliers (in InterFilterGroupOperator op, out AdminID id) |
| Create a new supplier admin. | |
| ConsumerAdmin | get_consumeradmin (in AdminID id) raises (AdminNotFound) |
| Fetch an specific consumer admin based on its ID. | |
| SupplierAdmin | get_supplieradmin (in AdminID id) raises (AdminNotFound) |
| Fetch an specific supplier admin based on its ID. | |
| AdminIDSeq | get_all_consumeradmins () |
| Get the IDs of all the consumer admins. | |
| AdminIDSeq | get_all_supplieradmins () |
| Get the IDs of all the supplier admins. | |
Public Attributes | |
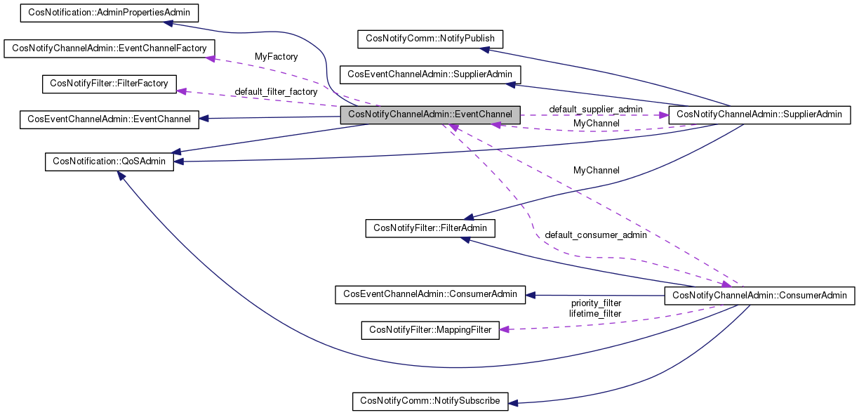
| readonly attribute EventChannelFactory | MyFactory |
| The factory this event channel belongs to. | |
| readonly attribute ConsumerAdmin | default_consumer_admin |
| The default consumer admin. | |
| readonly attribute SupplierAdmin | default_supplier_admin |
| The default supplier admin. | |
| readonly attribute CosNotifyFilter::FilterFactory | default_filter_factory |
| The default filter factory for this event channel. | |
Defines the interface to control an use an event channel.
| AdminIDSeq CosNotifyChannelAdmin::EventChannel::get_all_consumeradmins | ( | ) |
Get the IDs of all the consumer admins.
| AdminIDSeq CosNotifyChannelAdmin::EventChannel::get_all_supplieradmins | ( | ) |
Get the IDs of all the supplier admins.
| ConsumerAdmin CosNotifyChannelAdmin::EventChannel::get_consumeradmin | ( | in AdminID | id | ) | raises (AdminNotFound) |
Fetch an specific consumer admin based on its ID.
| id | The id of the consumer that should be returned |
| AdminNotFound | if there is no consumer admin with the ID provided |
| SupplierAdmin CosNotifyChannelAdmin::EventChannel::get_supplieradmin | ( | in AdminID | id | ) | raises (AdminNotFound) |
Fetch an specific supplier admin based on its ID.
| id | The id of the supplier that should be returned |
| AdminNotFound | if there is no supplier admin with the ID provided |
| ConsumerAdmin CosNotifyChannelAdmin::EventChannel::new_for_consumers | ( | in InterFilterGroupOperator | op, |
| out AdminID | id | ||
| ) |
Create a new consumer admin.
| op | Defines how multiple filters would be interpreted in the new consumer admin |
| id | Returns the ID assigned to the new consumer admin |
| SupplierAdmin CosNotifyChannelAdmin::EventChannel::new_for_suppliers | ( | in InterFilterGroupOperator | op, |
| out AdminID | id | ||
| ) |
Create a new supplier admin.
| op | Defines how multiple filters would be interpreted in the new supplier admin |
| id | Returns the ID assigned to the new supplier admin |
| readonly attribute ConsumerAdmin CosNotifyChannelAdmin::EventChannel::default_consumer_admin |
The default consumer admin.
| readonly attribute CosNotifyFilter::FilterFactory CosNotifyChannelAdmin::EventChannel::default_filter_factory |
The default filter factory for this event channel.
| readonly attribute SupplierAdmin CosNotifyChannelAdmin::EventChannel::default_supplier_admin |
The default supplier admin.
| readonly attribute EventChannelFactory CosNotifyChannelAdmin::EventChannel::MyFactory |
The factory this event channel belongs to.
1.7.5.1