|
DDS4CCM
1.0.8
|
import "ndds_dcpsC.h";

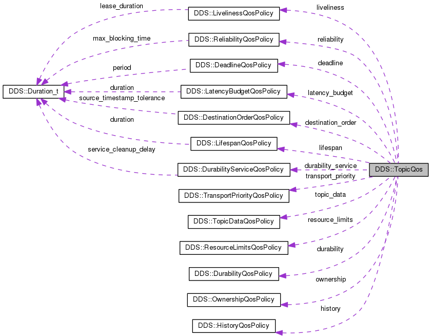
| typedef TopicQos_out DDS::TopicQos::_out_type |
| typedef TopicQos_var DDS::TopicQos::_var_type |
| void DDS::TopicQos::_tao_any_destructor | ( | void * | _tao_void_pointer | ) | [static] |
1.7.5.1