|
DDS4CCM
1.0.8
|
import "ndds_dcpsC.h";


| typedef Entity_out DDS::Entity::_out_type |
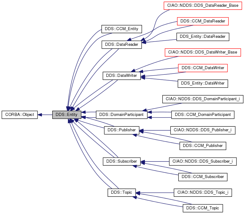
Reimplemented from CORBA::Object.
Reimplemented in DDS::DataReader, DDS::Subscriber, DDS::DataWriter, DDS::Publisher, DDS::Topic, DDS::DomainParticipant, DDS::CCM_DataReader, DDS::CCM_Subscriber, DDS::CCM_DataWriter, DDS::CCM_Publisher, DDS::CCM_Topic, DDS::CCM_DomainParticipant, and DDS::CCM_Entity.
| typedef Entity_ptr DDS::Entity::_ptr_type |
Reimplemented from CORBA::Object.
Reimplemented in DDS::DataReader, DDS::Subscriber, DDS::DataWriter, DDS::Publisher, DDS::Topic, DDS::DomainParticipant, DDS::CCM_DataReader, DDS::CCM_Subscriber, DDS::CCM_DataWriter, DDS::CCM_Publisher, DDS::CCM_Topic, DDS::CCM_DomainParticipant, and DDS::CCM_Entity.
| typedef Entity_var DDS::Entity::_var_type |
Reimplemented from CORBA::Object.
Reimplemented in DDS::DataReader, DDS::Subscriber, DDS::DataWriter, DDS::Publisher, DDS::Topic, DDS::DomainParticipant, DDS::CCM_DataReader, DDS::CCM_Subscriber, DDS::CCM_DataWriter, DDS::CCM_Publisher, DDS::CCM_Topic, DDS::CCM_DomainParticipant, and DDS::CCM_Entity.
| DDS::Entity::Entity | ( | void | ) | [protected] |
| DDS::Entity::~Entity | ( | void | ) | [protected, virtual] |
| DDS::Entity::Entity | ( | const Entity & | ) | [private] |
| DDS::Entity_ptr DDS::Entity::_duplicate | ( | Entity_ptr | obj | ) | [static] |
| const char * DDS::Entity::_interface_repository_id | ( | void | ) | const [virtual] |
Reimplemented from CORBA::Object.
Reimplemented in DDS::DataReader, DDS::Subscriber, DDS::DataWriter, DDS::Publisher, DDS::Topic, DDS::DomainParticipant, DDS::CCM_DataReader, DDS::CCM_Subscriber, DDS::CCM_DataWriter, DDS::CCM_Publisher, DDS::CCM_Topic, DDS::CCM_DomainParticipant, and DDS::CCM_Entity.
| CORBA::Boolean DDS::Entity::_is_a | ( | const char * | type_id | ) | [virtual] |
Reimplemented from CORBA::Object.
Reimplemented in DDS::DataReader, DDS::Subscriber, DDS::DataWriter, DDS::Publisher, DDS::Topic, DDS::DomainParticipant, DDS::CCM_DataReader, DDS::CCM_Subscriber, DDS::CCM_DataWriter, DDS::CCM_Publisher, DDS::CCM_Topic, DDS::CCM_DomainParticipant, and DDS::CCM_Entity.
| DDS::Entity_ptr DDS::Entity::_narrow | ( | ::CORBA::Object_ptr | obj | ) | [static] |
| DDS::Entity_ptr DDS::Entity::_nil | ( | void | ) | [static] |
Reimplemented from CORBA::Object.
Reimplemented in DDS::DataReader, DDS::Subscriber, DDS::DataWriter, DDS::Publisher, DDS::Topic, DDS::DomainParticipant, DDS::CCM_DataReader, DDS::CCM_Subscriber, DDS::CCM_DataWriter, DDS::CCM_Publisher, DDS::CCM_Topic, DDS::CCM_DomainParticipant, and DDS::CCM_Entity.
| void DDS::Entity::_tao_any_destructor | ( | void * | _tao_void_pointer | ) | [static] |
Reimplemented from CORBA::Object.
Reimplemented in DDS::DataReader, DDS::Subscriber, DDS::DataWriter, DDS::Publisher, DDS::Topic, and DDS::DomainParticipant.
| void DDS::Entity::_tao_release | ( | Entity_ptr | obj | ) | [static] |
| DDS::Entity_ptr DDS::Entity::_unchecked_narrow | ( | ::CORBA::Object_ptr | obj | ) | [static] |
| ReturnCode_t DDS::Entity::enable | ( | ) |
Reimplemented in CIAO::NDDS::DDS_DomainParticipant_i, CIAO::NDDS::DataReader_T< TYPED_DDS_READER, TYPED_READER_TYPE, VALUE_TYPE, SEQ_TYPE, RTI_SEQ_TYPE >, CIAO::NDDS::DDS_Publisher_i, CIAO::NDDS::DataWriter_T< TYPED_DDS_WRITER, TYPED_WRITER_TYPE, VALUE_TYPE >, CIAO::NDDS::DDS_Topic_i, CIAO::NDDS::DDS_Subscriber_i, CIAO::DDS4CCM::CCM_DataReader, and CIAO::DDS4CCM::CCM_DataWriter.
| virtual ::DDS::ReturnCode_t DDS::Entity::enable | ( | void | ) | [pure virtual] |
Implemented in CIAO::NDDS::DDS_DomainParticipant_i, CIAO::NDDS::DataReader_T< TYPED_DDS_READER, TYPED_READER_TYPE, VALUE_TYPE, SEQ_TYPE, RTI_SEQ_TYPE >, CIAO::NDDS::DDS_Publisher_i, CIAO::NDDS::DataWriter_T< TYPED_DDS_WRITER, TYPED_WRITER_TYPE, VALUE_TYPE >, CIAO::NDDS::DDS_Topic_i, CIAO::NDDS::DDS_Subscriber_i, CIAO::DDS4CCM::CCM_DataReader, and CIAO::DDS4CCM::CCM_DataWriter.
| InstanceHandle_t DDS::Entity::get_instance_handle | ( | ) |
Reimplemented in CIAO::NDDS::DDS_DomainParticipant_i, CIAO::NDDS::DataReader_T< TYPED_DDS_READER, TYPED_READER_TYPE, VALUE_TYPE, SEQ_TYPE, RTI_SEQ_TYPE >, CIAO::NDDS::DDS_Publisher_i, CIAO::NDDS::DataWriter_T< TYPED_DDS_WRITER, TYPED_WRITER_TYPE, VALUE_TYPE >, CIAO::NDDS::DDS_Topic_i, CIAO::DDS4CCM::CCM_DataReader, CIAO::DDS4CCM::CCM_DataWriter, and CIAO::NDDS::DDS_Subscriber_i.
| virtual ::DDS::InstanceHandle_t DDS::Entity::get_instance_handle | ( | void | ) | [pure virtual] |
Implemented in CIAO::NDDS::DDS_DomainParticipant_i, CIAO::NDDS::DataReader_T< TYPED_DDS_READER, TYPED_READER_TYPE, VALUE_TYPE, SEQ_TYPE, RTI_SEQ_TYPE >, CIAO::NDDS::DDS_Publisher_i, CIAO::NDDS::DataWriter_T< TYPED_DDS_WRITER, TYPED_WRITER_TYPE, VALUE_TYPE >, CIAO::NDDS::DDS_Topic_i, CIAO::DDS4CCM::CCM_DataReader, CIAO::DDS4CCM::CCM_DataWriter, and CIAO::NDDS::DDS_Subscriber_i.
| StatusMask DDS::Entity::get_status_changes | ( | ) |
Reimplemented in CIAO::NDDS::DDS_DomainParticipant_i, CIAO::NDDS::DataReader_T< TYPED_DDS_READER, TYPED_READER_TYPE, VALUE_TYPE, SEQ_TYPE, RTI_SEQ_TYPE >, CIAO::NDDS::DDS_Publisher_i, CIAO::NDDS::DataWriter_T< TYPED_DDS_WRITER, TYPED_WRITER_TYPE, VALUE_TYPE >, CIAO::NDDS::DDS_Topic_i, CIAO::DDS4CCM::CCM_DataReader, CIAO::DDS4CCM::CCM_DataWriter, and CIAO::NDDS::DDS_Subscriber_i.
| virtual ::DDS::StatusMask DDS::Entity::get_status_changes | ( | void | ) | [pure virtual] |
Implemented in CIAO::NDDS::DDS_DomainParticipant_i, CIAO::NDDS::DataReader_T< TYPED_DDS_READER, TYPED_READER_TYPE, VALUE_TYPE, SEQ_TYPE, RTI_SEQ_TYPE >, CIAO::NDDS::DDS_Publisher_i, CIAO::NDDS::DataWriter_T< TYPED_DDS_WRITER, TYPED_WRITER_TYPE, VALUE_TYPE >, CIAO::NDDS::DDS_Topic_i, CIAO::DDS4CCM::CCM_DataReader, CIAO::DDS4CCM::CCM_DataWriter, and CIAO::NDDS::DDS_Subscriber_i.
| StatusCondition DDS::Entity::get_statuscondition | ( | ) |
Reimplemented in CIAO::NDDS::DDS_DomainParticipant_i, CIAO::NDDS::DataReader_T< TYPED_DDS_READER, TYPED_READER_TYPE, VALUE_TYPE, SEQ_TYPE, RTI_SEQ_TYPE >, CIAO::NDDS::DDS_Publisher_i, CIAO::NDDS::DataWriter_T< TYPED_DDS_WRITER, TYPED_WRITER_TYPE, VALUE_TYPE >, CIAO::NDDS::DDS_Topic_i, CIAO::NDDS::DDS_Subscriber_i, CIAO::DDS4CCM::CCM_DataReader, and CIAO::DDS4CCM::CCM_DataWriter.
| virtual ::DDS::StatusCondition_ptr DDS::Entity::get_statuscondition | ( | void | ) | [pure virtual] |
Implemented in CIAO::NDDS::DDS_DomainParticipant_i, CIAO::NDDS::DataReader_T< TYPED_DDS_READER, TYPED_READER_TYPE, VALUE_TYPE, SEQ_TYPE, RTI_SEQ_TYPE >, CIAO::NDDS::DDS_Publisher_i, CIAO::NDDS::DataWriter_T< TYPED_DDS_WRITER, TYPED_WRITER_TYPE, VALUE_TYPE >, CIAO::NDDS::DDS_Topic_i, CIAO::NDDS::DDS_Subscriber_i, CIAO::DDS4CCM::CCM_DataReader, and CIAO::DDS4CCM::CCM_DataWriter.
| CORBA::Boolean DDS::Entity::marshal | ( | TAO_OutputCDR & | cdr | ) | [virtual] |
Reimplemented from CORBA::Object.
Reimplemented in DDS::DataReader, DDS::Subscriber, DDS::DataWriter, DDS::Publisher, DDS::Topic, DDS::DomainParticipant, DDS::CCM_DataReader, DDS::CCM_Subscriber, DDS::CCM_DataWriter, DDS::CCM_Publisher, DDS::CCM_Topic, DDS::CCM_DomainParticipant, and DDS::CCM_Entity.
| void DDS::Entity::operator= | ( | const Entity & | ) | [private] |
1.7.5.1