|
ACEXML
6.1.0
|
#include <Svcconf.h>


Public Member Functions | |
| ACEXML_Svcconf_Parser () | |
| virtual | ~ACEXML_Svcconf_Parser () |
| virtual int | parse_file (const ACE_TCHAR file[]) |
| virtual int | parse_string (const ACE_TCHAR str[]) |
Protected Attributes | |
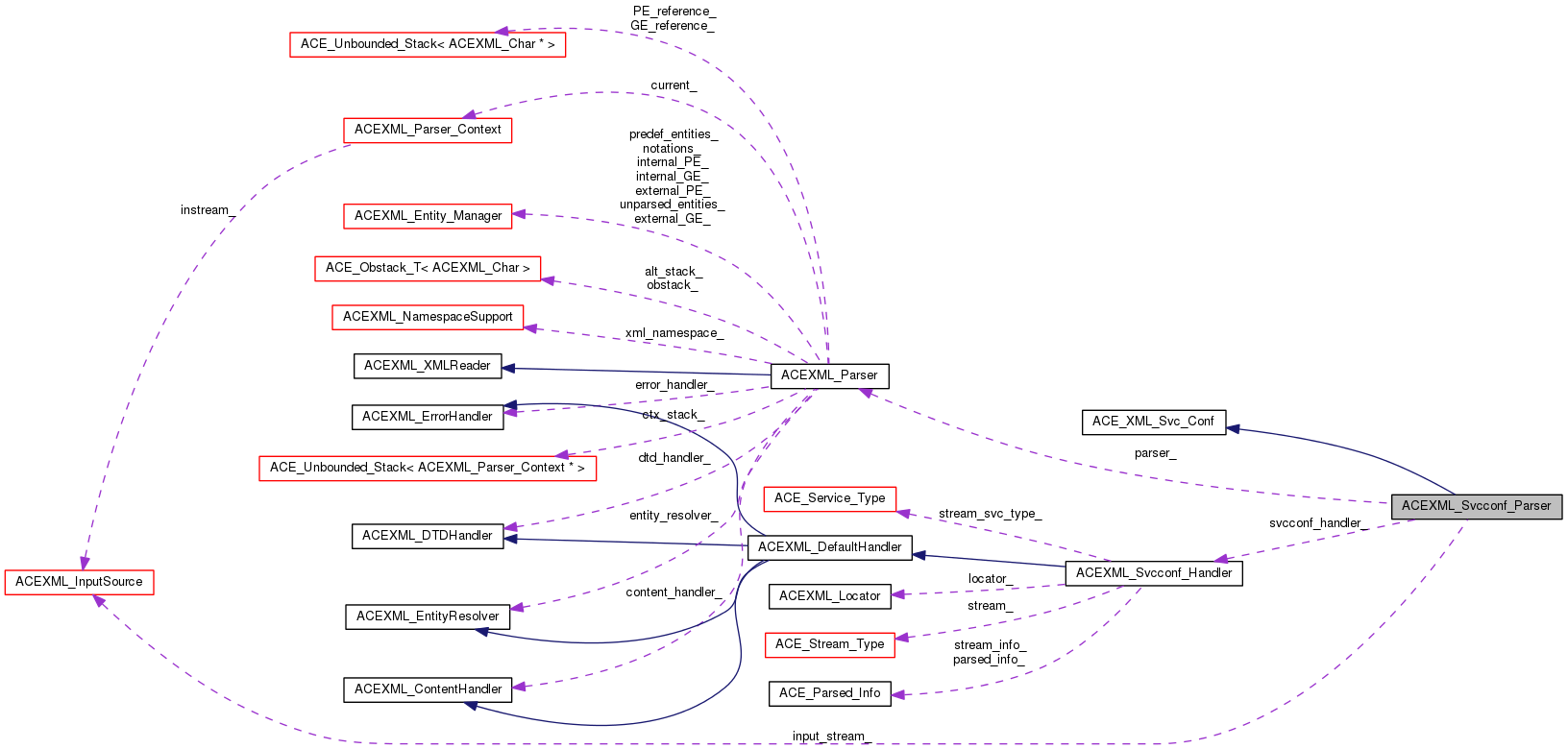
| ACEXML_Parser | parser_ |
| ACEXML_Svcconf_Handler | svcconf_handler_ |
| ACEXML_InputSource | input_stream_ |
| ACEXML_Svcconf_Parser::ACEXML_Svcconf_Parser | ( | ) |
| ACEXML_Svcconf_Parser::~ACEXML_Svcconf_Parser | ( | ) | [virtual] |
| int ACEXML_Svcconf_Parser::parse_file | ( | const ACE_TCHAR | file[] | ) | [virtual] |
Implements ACE_XML_Svc_Conf.
| int ACEXML_Svcconf_Parser::parse_string | ( | const ACE_TCHAR | str[] | ) | [virtual] |
Implements ACE_XML_Svc_Conf.
ACEXML_Parser ACEXML_Svcconf_Parser::parser_ [protected] |
1.7.5.1